Giới Thiệu Realestat.com.vn

  • Home
  • Giới Thiệu Realestat.com.vn
  • 18/12/2020
  • Realestat_Admin
  • Giới Thiệu Realestat
  • 1932 view

Giới Thiệu Realestat.com.vn

Chia sẻ :

Giới Thiệu Realestat.com.vn

Hồ sơ năng lực CTCP Real Homes

Giới thiệu : realestat.com.vn

  Lịch sử phát triển

Realestat.com.vn được thành lập ra đời vào ngày 30/4/2020

Đội ngũ lãnh đạo

CEO Sáng Lập realestat.com.vn : Ông Nguyễn Đức Minh

Về chúng tôi

Realestat là công ty công nghệ hoạt động trong lĩnh vực bất động sản, chính thức ra mắt vào đầu năm 2020. Với đội ngũ nhân sự cao cấp trong nhiều lĩnh vực, realestat phát triển hệ thống phân phối bất động sản trực tuyến dựa trên bản đồ, cung cấp dịch vụ môi giới hoàn hảo, tạo ra một quá trình mua, bán, cho thuê bất động sản thông minh và hiệu suất cao, dựa trên sự kết hợp giữa công nghệ hiện đại và các chuyên viên tư vấn hàng đầu.

Với đội ngũ chuyên viên hiểu biết sâu sắc thị trường từng khu vực, sẽ đồng hành hỗ trợ bạn từng bước, giúp bạn tiết kiệm chi phí.

Chuyên viên realestat

Chuyên viên của realestat sẽ được kết nối với người mua thông qua quá trình tìm kiếm căn hộ/nhà ở hay bđs mà người mua quan tâm. Bên cạnh đó, thông qua hệ thống data-driven thông minh, người mua và chuyên viên còn được kết nối với nhau từ quy trình bán hàng chuyên nghiệp của realestat nhằm đưa ra những tư vấn chuyên sâu, hiểu địa phương và khu vực nhằm cung cấp cho người mua những thông tin sâu sắc nhất. Trong quá trình thực hiện tìm kiếm bất động sản bất kì, chuyên viên của realestat sẽ giúp người mua lựa chọn bất động sản cần đến xem và tham quan trực tiếp, đi cùng người mua và cung cấp góc nhìn chuyên sâu để cùng khách hàng đánh giá mức độ phù hợp và tiềm năng của căn nhà. Chuyên viên còn hỗ trợ khách hàng trong việc thực hiện các thủ tục giấy tờ để hoàn tất quá trình giao dịch bđs. 

Danh mục bất động sản trên realestat

Realestat.com.vn là trang web dịch vụ có thể truy cập ở bất kì đâu, bên cạnh đó - sàn giao dịch realestat là nơi giao dịch theo giấy phép sàn giao dịch bất động sản, là chi nhánh tập trung các giao dịch bđs tại địa phương, vùng lân cận.

Tầm nhìn - sứ mệnh - giá trị cốt lõi

•       Tầm nhìn : chúng tôi theo đuổi giấc mơ trở thành một công ty công nghệ hàng đầu trong ngành bất động sản.

•       Sứ mệnh : kết nối mọi người với các chuyên gia để giúp họ tìm và tạo nên một không gian sống tốt hơn - trải nghiệm áp dụng công nghệ 3d interactive cho phép người mua nhà tương tác trực tiếp trong không gian ảo.Công nghệ này cho phép các nhà môi giới mang hình ảnh thực tế của ngôi nhà đến với khách hàng .

 Giá trị cốt lõi : Tốc Độ – Minh Bạch - Chuyên Nghiệp .

Triết lý giá trị của Realestat.com.vn

Realestat.com.vn luôn tâm niệm rằng giá trị công ty không phải là những gì chúng ta nói ra, mà là những gì chúng ta thực hiện. Realestat.com.vn sử dụng mười giá trị này để ghi nhận và khen thưởng những nhân viên xuất sắc. Nội dung các giá trị này được tóm lược ngắn gọn như sau:

Phán đoán và ra quyết định: Đưa ra quyết định khôn ngoan, xác định nguyên nhân gốc rễ thay vì chỉ xử lý bề nổi, suy nghĩ một cách chiến lược và rõ ràng những gì bạn đang cố gắng đạt được.

Giao tiếp: Lắng nghe cẩn thận tốt hơn là phản ứng nhanh, ngắn gọn và rõ ràng trong lời nói và viết, giữ bình tĩnh trong các tình huống căng thẳng và đối xử với mọi người bằng sự tôn trọng bất kể địa vị hoặc sự khác biệt về quan điểm.

Tầm ảnh hưởng: Hoàn thành tốt công việc với hiệu suất cao, tập trung vào kết quả hơn là quá trình.

Sự tò mò: Học hỏi nhanh chóng, am hiểu về doanh nghiệp và ngành, đóng góp nhiều hơn ngoài chuyên môn của bạn.

Đổi mới: Nhận thức lại các vấn đề để khám phá các giải pháp thực tế, thách thức các giả định và đề xuất các cách tiếp cận mới, giảm thiểu sự phức tạp và tìm thời gian để đơn giản hóa.

Dũng cảm: Nói những gì bạn nghĩ, ngay cả khi nó gây tranh cãi, đưa ra quyết định phức tạp, chấp nhận rủi ro một cách thông minh, đặt câu hỏi về những hành động không phù hợp với giá trị của bản thân.

Niềm đam mê: Truyền cảm hứng cho người khác, ăn mừng chiến thắng, kiên trì và quan tâm sâu sắc đến thành công của công ty.

Trung thực: Trực tiếp nhưng không công kích khi bất đồng quan điểm với người khác, chỉ nói những điều về đồng nghiệp mà bạn muốn nói thẳng với họ, nhanh chóng nhận ra những sai sót.

Vị tha: Tìm kiếm những gì tốt nhất cho công ty, không phải cho bản thân hay nhóm của bạn. Hãy bớt cái tôi, dành thời gian giúp đỡ đồng nghiệp và chia sẻ thông tin một cách cởi mở và chủ động.

      Văn hoá công ty

       Chính trực

·       Realestat luôn xem sự chính trực là nền tảng quan trọng trong kinh doanh. Chúng tôi khuyến khích mọi nhân viên sẵn sàng đưa ra và nhận cam kết, chịu trách nhiệm trước hành động và lời nói của mình.

       Khách hàng là trọng tâm

·       Mỗi nhân viên tại realestat luôn đặt khách hàng là ưu tiên số một trong mọi suy nghĩ và hành động nhằm mang đến sự hài lòng cao nhất cho mọi khách hàng.

       Tôn trọng

·       Văn hóa realestat luôn đề cao sự tôn trọng, tôn trọng với bản thân, tôn trọng với đồng nghiệp, tôn trọng với khách hàng và tôn trọng với đối tác.

       Công nhận

·       Realestat luôn coi trọng người lao động như là tài sản quý giá nhất của công ty. Chúng tôi công nhận và tưởng thưởng mọi nỗ lực của mỗi thành viên trong công ty.

      Đồng đội

·       Mỗi cá nhân tại realestat luôn đoàn kết, hỗ trợ và giúp đỡ lẫn nhau trong công việc. realestat đặt lợi ích của tập thể lên trên lợi ích của cá nhân.

Đối với nhân sự

•       Mỗi nhân viên là đại sứ thương hiệu của realestat: nhân viên phải luôn ý thức mình là đại diện của realestat; nên giản dị, tiết kiệm; luôn tuân thủ quy tắc ứng xử trong giao tiếp. Luôn đặt quyền lợi của công ty cao hơn quyền lợi cá nhân. Nhân viên có trách nhiệm trong việc chọn thầu, nhà cung cấp, không được có giao dịch liên quan đến những người thân (bao gồm cha, mẹ, chồng/ vợ, anh/ chị/ em, con...). Nếu có phải khai báo.

Đối với khách hàng

•       . Khách hàng là mục tiêu đặc biệt quan trọng; nhân viên của realestat phải vì lợi ích của khách hàng và thật tâm xem khách hàng là ưu tiên số 1.

•       . Đáp ứng được những mong đợi của khách hàng: sản phẩm phù hợp, chất lượng tốt, giá hợp lý, dịch vụ làm hài lòng khách hàng, thực hiện đúng cam kết trong hợp đồng.

Đối với cổ đông

•       . Hoạt động hiệu quả mang lại lợi nhuận cho các cổ đông.

•       . Cung cấp thông tin trung thực, kịp thời, minh bạch.

 Đối với nhà nước

•       . Tuân thủ luật pháp và không đi ngược lại chủ trương chính sách của nhà nước; với lợi ích cộng đồng.

•       . Thực hiện tốt trách nhiệm xã hội của doanh nghiệp (csr).

•       . Luôn tích cực góp phần đưa nước nhà lên thứ hạng cao so với các nước trên thế giới.

 

 

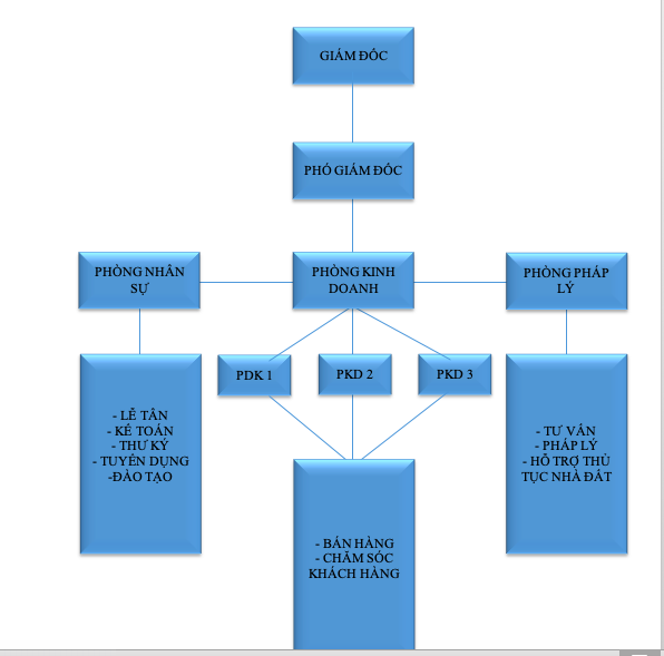
Cơ cấu tổ chức

 

 

 

Bất động sản nổi bật

Tốc Độ - Minh Bạch - Chuyên Nghiệp

Liên kết